史记泰州

 找回密码
 立即注册

微信登录

微信扫一扫,快速登录

搜索
热搜: 活动 交友 discuz
查看: 2206|回复: 0

《江苏省城镇燃气管道巡检管理标准》通过专家论证

[复制链接]

462

主题

165

回帖

3293

积分

版主

Rank: 7Rank: 7Rank: 7

积分
3293
发表于 2025-12-23 09:35:31 | 显示全部楼层 |阅读模式














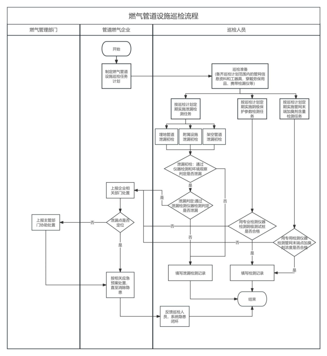
近日,由市住建局牵头编制的《江苏省城镇燃气管道巡检管理标准》(以下简称《标准》)顺利通过送审稿审查和公平竞争审查,标志着江苏省城镇燃气管道巡检管理工作即将全面迈入规范化、标准化、智慧化的新阶段。

a5ea28aa4ac8310a5965a0969a6ca758.jpeg



967c304568b0ff35aa6c4ae204971e6f.png
d9728a45e01af74b786649c26c2874c9.jpeg
8f5574666121880d2b4ea1b5bc64ebd6.jpeg
e19e65568114d89da3a4e777d26296c8.png
e037a4a1024f8342ae8eadae739dbd20.png
1b9b36f296a2837be6826612fc297960.other
03a7dac4ffe3fe6dabc119015f411175.png
084523df53332de3050e12cff6247ac3.png
637db6768493cfa82a8ee8997a2b92ec.png
a09aae42ee4655815b866d148c9b2593.png
6426e1f78e81e6a3f01a06a2aad8f7ea.png
c4e7e97cf04e691adf18b205b8706bc9.png
b2f9fdf7408e2c176dfe09a97927b0f9.png
3aa8752419ea3bc8b3c2d0483673ba58.png
3cd505bbfe4c66d9eebf8249108c15c9.png
51b051f6016314af0b4030357eb0c13a.png
5362a6a4c79773f8ae6dc7c4e7e8f94a.gif
回复

使用道具 举报

您需要登录后才可以回帖 登录 | 立即注册 微信登录

本版积分规则

Archiver|手机版|小黑屋|史记泰州

GMT+8, 2026-5-10 03:42 , Processed in 0.070174 second(s), 26 queries .

Powered by Discuz! X3.4

© 2001-2023 Discuz! Team.

快速回复 返回顶部 返回列表